
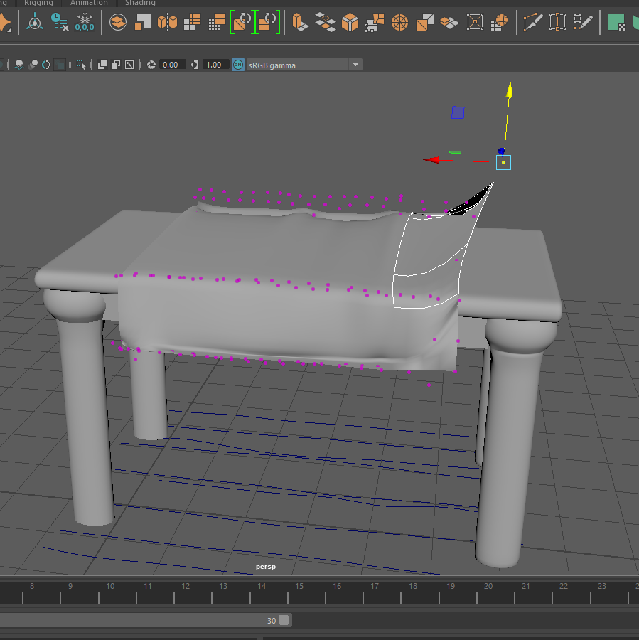
For this task, we was asked to create a small scene with a table, table cloth and a bowl of fruit. This exercise was to explore the more tools on Maya, learning about NURBS Curves to create 3D objects in different ways. To start, I created the bowl out of the poly shape tools, merging a torus and a flat sphere together, cutting off the top. Then I inserted an edge loop to the object making it more curved and bowl like. After this I started to construct the table, its a pretty old fashioned type of approach Id say with the classic 4 legs and the support borders around the tables edge. The legs was constructed out of 4 cylinders stretched with the addition of torus’s, merged together with cuboids that are tweaked to create a support frame around the table. For the table cloth I simple used the tool birail, this helped me to create a fabric type form around the table. I ran into many problems with his part my many problem was getting the vertex points of the cloth into the right position, making sure there was creases in some areas. Once the cloth was sorted out I began to explore with the loft tool, this tool was easy enough to navigate so I created a vase out of using circles scaled from the curves/surfaces category. Finally for the fruit I use a variety of different ways to make them, the bananas and apples was constructed with the curve tools, the spheres are just poly shapes for oranges.
Screenshots:

















