Asset 7:
For the goggles, I had to take a different approach in the way i went constructing the body. This asset is built up of 3 different parts; the main body, the separate buttons and the front lenses.



The main body was made out of a cube poly which was then extruded outwards at either end, leading to a boxed slope shape to the right and left. Once i was happy with the body shape i used the x-ray tool to make the inside even.
I decided to create a pair of these to add an element of safety to the lab scenery, goggles are mainly made to protect the eyes from chemical harm so I thought it would be fitting within my chemical lab theme.
My main influences for the making of the asset shape was from an old pair of safety welding goggles I found from my garage. These then seemed to help me have more of a 3D perspective on how to build up my objects form by looking at the small details.

Looking back at the model, I feel like I could have improved on certain areas of the body. An example of this would be the peak of the lenses at the front, I found this area hard to extrude and build upon because of the way it was connected to the main body. In my opinion, I should have really created this section separated to help make it easier for myself further on.
Asset 8:


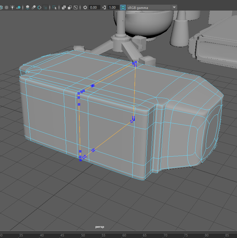
This stool was made with two separate parts, one being the cushion seat and the other being the metal frame. When constructing this model I researched a series of lab stool images to help me find inspiration in developing the asset, these stools went from being wooden framed to metal.
The ones that I decided to take influence from was these two below, I used certain elements from both of these like the frames and curves for example to make my asset.
Once I had one side of the frames constructed I duplicated it, this was then moved to an even position. When placed in the correct position I extruded inwards from both of the frames and merged the vertex to make the whole united frame. The top of the frame was too steep and square so I ended up editing the points slightly making it a less straight.


At first, the seat itself was created flat with sharp edges because I wanted to have a wooden top but then about halfway through the design, I thought it would be safer having rounder edges so I altered it to make a curve. Adding these curves ended up made look more like a cushion instead so I worked around the idea.


