Asset 9:
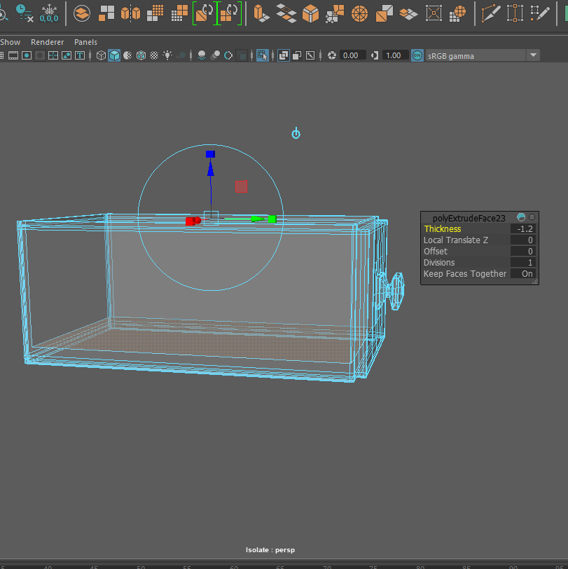
Now having small assets, I decided to make a work counter for them to be placed on. This counter was created to have a wooden appearance with a hard thick top and draws. The asset is made out of two parts, one being the main body and the other being the draws.



To create the main body, I used a cube poly that’s been scaled into a cuboid shape. This had the top and bottom extruded with a slight offset to make the edge thickness of the counter.
Once the edges was built, I added some extruded loops to the sides of the counter to make an old sort of Victorian wooden appeal. The Victorians had heavy borders around there wooden work, this gave the object more definition and boldness.

When the counter body was made, I extruded into the eight faces so I could place draws with them. The draws was simple to make with little extruding needed.

Asset 10:
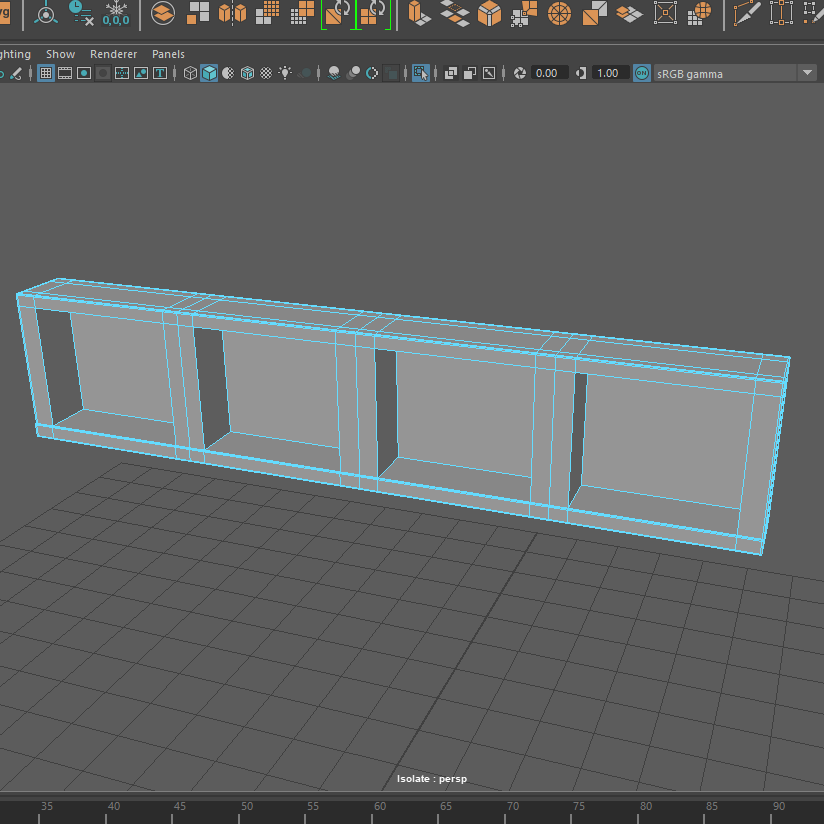
For the last asset, I have decided to create a small wooden shelf to go at the back of the lab counter. I’m making this asset in hopes of having it hold some of the book or flask assets for background decoration, looking filled and used.



At first, my approach to making this shelf was to extrude upwards from the faces created from the edge loops but then I found a problem by doing this method, the vertex points kept disconnecting so I did a more easier method.
To make this shelf, I built it up into separate planks with different sizes. The bottom shelf layer was made first, this had correct measurement for the counters length so I duplicated it to help build up the layer above.

